



「公司终止全流程」
专栏·第十期
破产:管理人如何管理与处置债务人财产?
在上一期《破产:法院如何审查及受理破产案件?| 公司终止全流程专栏 · 第九期》中,我们曾介绍到,当法院受理破产申请的同时,将指定破产管理人,由破产管理人来负责处理后续的破产事务。
【管理人职责】《企业破产法》第25条概括列举了管理人管理财产、决定事务、代表诉讼等职责,《企业破产法》48条、《破产法解释三》第6条亦规定了管理人应核查确认债权。其中,管理人最为重要的是两方面工作:一是对债务人财产的管理处置,二是对债权人债权的核查确认。因此,专栏将通过两期文章,分别就管理人的这两方面工作内容进行介绍。
【本文结构】债务人财产,是债权人权利实现的基础。尤其是在破产清算程序下,管理人所起到的主要作用就是对债务人财产进行接管、管理、评估、变价、分配。本期,我们将从债务人财产的定性、管理与处置三方面,介绍管理人将如何就债务人财产开展具体工作。

PART 01 【债务人财产的认定】
我国《企业破产法》对于债务人财产范围的认定采“膨胀主义”,即认为包括破产受理时的债务人财产以及自破产受理至破产程序终结前债务人所获得的财产,《破产法解释二》亦进行了细化。根据上述规定,债务人财产不仅是债务人控制占有的财产,而是特定的财产集合。
1、两大构成
根据上述定义,与债务人财产范围紧密相关的时间节点有两个:一是破产申请受理时;二是破产程序终结前。据此,债务人财产分成两部分:受理时的财产以及受理后的财产。

(1)受理时的财产
破产申请受理时,债务人所拥有的全部财产以及财产权益,主要包括货币、实物、知识产权、股权、债权、用益物权、设定抵押的财产以及共有财产中的相关份额或权利。
(2)受理后的财产
破产申请受理后至破产程序终结前的时间段中,债务人所获得的财产,主要包括财产的增值、继续营业的收益、执行回转的财产以及管理人追收的财产。其中对于管理人追收的财产,主要包括管理人行使撤销权、无效行为认定、追回权、取回权后所增加的财产,我们对此进行了要点归纳总结如下:

其中,撤销权与无效行为是破产法中的重要制度。撤销权制度针对的是债务人恶意实施的不当减损财产等欺诈行为;无效制度针对的是债务人人为制造无力清偿的假象来逃废债的行为。
2、不属于债务人的财产
在认定债务人财产时,应注意下列财产不属于债务人财产:
(1)基于仓储、保管、承揽、代销、借用、寄存、租赁等合同或者其他法律关系占有、使用的他人财产。实践中较为常见的是债务人融资租赁的财产;
(2)债务人在所有权保留买卖中尚未取得所有权的财产;
(3)所有权专属于国家且不得转让的财产,主要包括国有划拨土地使用权、文物、矿藏资源、基础设施等。
(4)其他。
【破产取回权】对于“不属于债务的财产”,相关权利人可以不受破产程序的约束,从管理人接管的财产中取回。主要包括了财产权利人的取回、出卖人对在途买卖标的物的取回、出卖人对所有权保留买卖合同标的物的取回。

3、破产抵销权
此外,在对债务人财产的认定中,还有一种情况可能将影响到债务人财产的范围,即债权人行使破产抵销权,即债权人在破产申请受理前,对债务人负有债务的,且无论债权债务种类是否相同、是否到期或者附有条件,均可以向管理人主张抵销。
但破产抵销权的行使具有一定的条件,债权人必须是破产申请受理前负有债务,管理人对于债权抵销进行了审核确认,并且抵销主张只能由债权人向管理人提出。
另外,为了防止债权人损害其他债权人的利益,亦有几种禁止抵销的情形,包括:①股东欠缴出资与债务人欠股东的债务,不得互抵;②已知债务人具有破产原因,且因破产申请受理前1年内的原因,取得债权或债务的;③债务人的债务人在破产申请受理后,取得他人对债务人的债权的。
PART 02 【债务人财产的管理】
由于债务人财产关系到债权人的权利实现,因此,选择合适的主体来管理债务人财产,对于破产程序的有序推进尤为重要。若由债权人或债务人来管理,难保公平公正。而法院也无力承担繁重复杂的管理工作。因此,我国采用管理人接管模式,通过管理人来控制债务人的全部财产,使得债务人财产受到破产程序的支配,最大限度的保护债权人、债务人等各方主体的利益。
管理人在接受法院指定后,应第一时间对债务人进行全面接管,确保债务人财产在管理人的监督控制之下;其次,为了确保不遗漏,管理人亦将对债务人财产状况开展调查;最后,管理人对于所掌握的财产,应进行有效管理,不仅要防止债务人财产毁损灭失,还应当尽量实现财产的保值增值。我们亦将按照债务人财产的接管、调查、管理三方面来进行介绍。
1、接管
《企业破产法》第二十五条第一款将“接管债务人的财产、印章和账簿、文书等资料”列在管理人履行职责的首位。根据债务人有关人员的配合程度,管理人的接管主要可以分为:正常接管及强制接管。
(1)正常接管
【接管范围】管理人应全面接管债务人的人员、财产、资料、营业事务、分支机构等,其中最主要的是对于财产和资料的结果,具体可参见下表:

【接管准备】为保证接管工作顺利进行,破产管理人应当提前制定接管计划,向债务人发出《接管通知》,通知中应说明接管身份、依据,列明接管时间及地点等。
【接管过程】在接管过程中,管理人可根据接管对象的类别分组进行,在接管的同时应制作财产、资料移交清单,以下提供财产、资料移交清单各一模板:


(2)强制接管
如债务人的有关人员或与破产案件有关的人员不协助或阻碍管理人接管的,那么管理人应采取如下强制接管措施:及时向人民法院报告;请求人民法院强制债务人的有关人员配合。
2、调查
管理人接管工作往往需要多方人员配合,历时较久,且接管到的财产及资料并不一定能涵盖债务人的所有财产,故管理人在接管工作开展的同时,应对债务人财产状况作全面调查,包括出资情况、营业状况、财产状况、职工情况、对外债权情况、分支机构情况,并制作财产状况报告。具体细则归纳见下表:

【小贴士】就上海区域而言,为便利管理人查询债务人银行账户信息,多家银行开通了集中查询点服务,具体可见下述表格:

3、管理
管理人在前期接管和调查的基础上,对于所掌握的债务人财产,应妥善管理,尽可能避免财产的减损,并实现财产价值最大化。
(1)管理现有财产
管理人在接管、清查债务人财产后,应对债务人财产进行保管、维修、保值增值等工作,可以按照财产性质分类后处理,具体可参见下表:

同时,管理人应及时拟定债务人的财产管理方案,并依此方案进行管理,财产管理方案的主要内容包括但不限于:
①债务人财产的管理、维护措施和费用预算;
②债务人继续营业的计划和费用预算;
③债务人财产清收的计划安排、清收存在的障碍、法律风险和费用预算等。
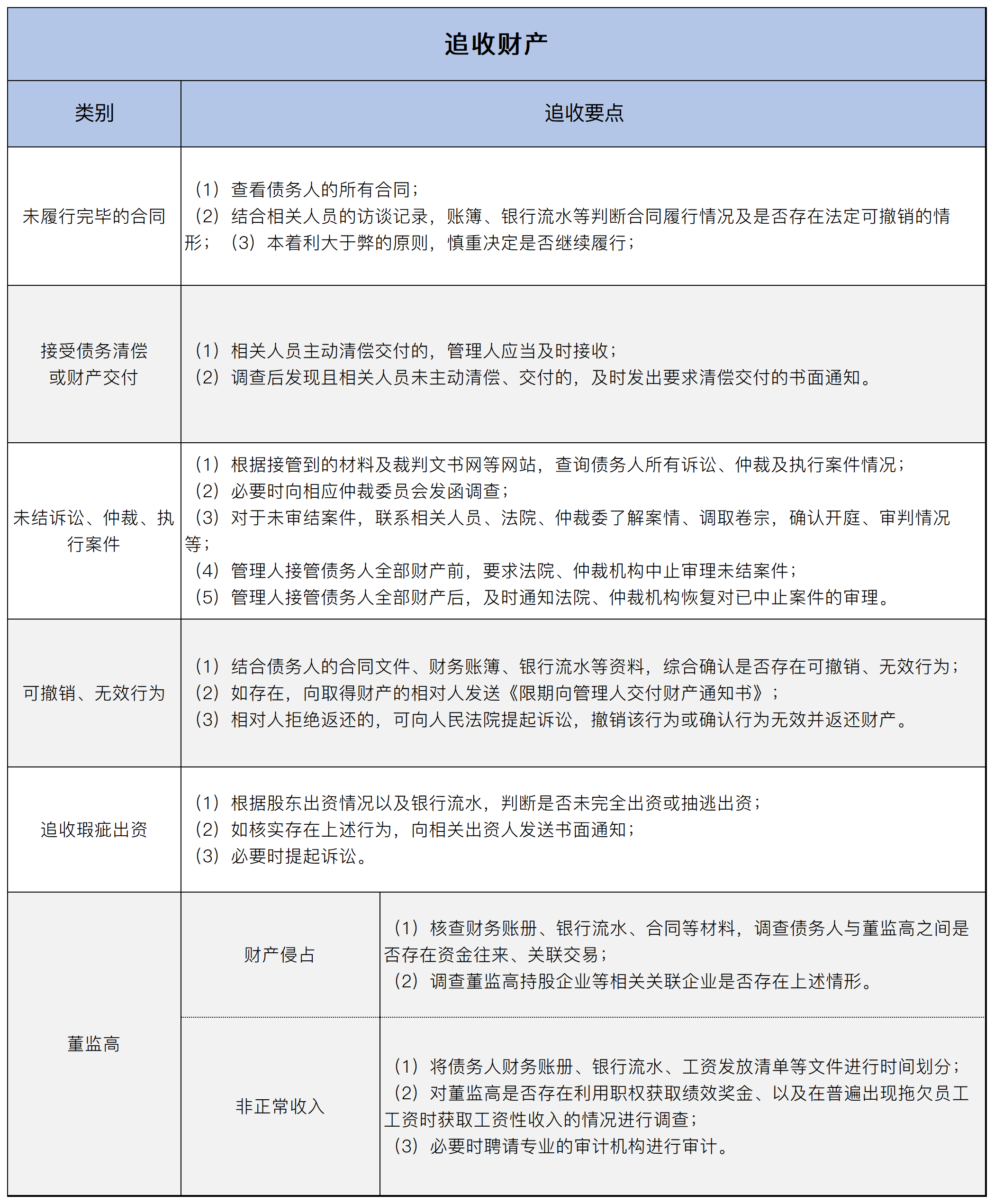
(2)财产追收
前文我们介绍了,在破产申请受理后至破产程序终结前,管理人可行使撤销权、无效行为认定、追回权、取回权来增加债务人财产,因此,管理人应当依法维护债务人的财产权利人,追收上述财产。我们将相关追收要点归纳总结如下:

(3)将债务人占有的不属于债务人的财产返还权利人
前文我们介绍到,对于债务人占有的但不属于债务人的财产,权利人可要求返还。管理人在收到相关权利人材料后,应仔细审查权利人提供的相关材料,确认其取回权是否成立。具体路径可参见下图:

【特别注意】
①如权利人在破产财产变价方案或者和解协议、重整计划草案提交债权人会议表决后主张取回相关财产的,应当承担迟延行使取回权增加的相关费用。
②权利人行使取回权时需向管理人支付相关的加工费、保管费、托运费、委托费、代销费等费用,否则管理人有权拒绝其取回相关财产。
③对债务人占有的权属不清的鲜活易腐等不易保管的财产或者不及时变现价值将严重贬损的财产,管理人应及时变价并提存变价款,有关权利人可以就该变价款行使取回权。
④如权利人主张之财产在债务人之债权人控制之下,债权人行使留置权的,管理人需按照“最高人民法院关于适用《中华人民共和国民法典》有关担保制度的解释”第六十二条规定做相应判断处理。
PART 03 财产处置
《企业破产法》规定破产财产应以货币形式进行分配,因此管理人需将非货币的财产转变为货币形式,这一过程称为财产变价。具体来说,管理人应根据财产特点,兼顾财产最大化原则及效率原则,制定财产变价方案。
1、前期准备
管理人对债务人财产进行了全面的接管、调查、登记,这是财产变价方案制定的基础。同时,管理人应对债务人财产进行全面的评估,可根据情况聘请专业的审计、评估机构并出具财产状况报告或评估报告,后续对财产进行变价出售时,应以该报告为基础。
2、制定变价方案
变价方案是管理人处置债务人财产的依据,具体来说包括下列内容:
①财产的基本情况、评估情况;
②变价方案。包括管理人拟变价的时间、整体变价亦或分别变价、变价方式等;
③变价预备措施等。
【变价方式】根据《企业破产法》的规定,对于债务人财产的变价,应当以拍卖的方式为主,包括现场拍卖、网络拍卖。对于依法不得拍卖、不适合拍卖的财产,可以采取协议转让、变卖、直接出售等形式变价。
3、方案确认
由于财产变价关系到债权人的债权清偿,故财产变价方案应由债权人会议讨论并表决,如表决未通过,可由法院裁定确认通过,或者管理人进行修改后重新提交债权人会议讨论表决。
4、出售财产
变价方案只有经债权人会议或法院确认通过,才可以作为管理人开展变价工作的依据。在买受人成交后,管理人应当确保出售款到位,在买受人付清款项且法院作出裁定后,管理人及时将财产移交给买受人,并办理相关手续。
PART 04 结语
债务人的财产将直接影响债权人的清偿比例,可见其重要性,本期我们从债务人财产的定性、管理、处置三方面,为您介绍了管理人是如何就债务人财产开展工作,保障债权人利益的。下周四,我们将继续介绍管理人如何就债权人申报的债权开展工作,敬请期待。

本文作者:伟德电子公司王源律师、谈旖旎律师


本文内容仅代表作者个人观点,依据作者个人对法律、案例以及结合自身经验而形成,不对其准确性做完全的保证,不代表伟德博彩官网德app律师事务所的法律意见或对法律的解读。
本文为伟德博彩官网德app律师事务所律师原创,版权归署名的作者所有,转载须经作者本人同意。本文可通过转发功能全文无修改之转发,不允许通过复制等方式全部或部分用于其他账号中的再次发表。
如您需要法律意见或其他专家意见,应当向具有相关资格的专业人士寻求专业的法律帮助。
伟德电子公司创始于2005年,是一家能够为客户提供“专业化、多领域、全方位、一站式”法律解决方案的专业化律师事务所。
2022年,伟德博彩官网德app晋升为上海市高院企业破产案件二级破产管理人。此外,伟德博彩官网德app杭州分所、南通分所均具有破产管理人资质。
伟德博彩官网德app破产重整与清算部门实行一体化管理,破产人员及经验全部跨区域共享。经过多年的发展与积累,伟德博彩官网德app破产重整与清算部门现拥有稳定成熟的团队,大部分成员具有硕士及以上学历,伟德博彩官网德app在企业清算及破产重整领域积累了数百起案例经验,能够为相关行业及客户提供全方位、立体化、一站式的综合危机化解服务及企业脱困方案。
